校园文化

三下乡 | 今年会官方网站新农村建设调研团赴青岛市调查研究新农村建设情况

  • 作者:
  • 发布时间:2020-08-09
  • 点击量:

2020年是脱贫攻坚、全面建成小康社会的决胜之年,因此改善农村面貌,促进中国新农村的建设是必不可少的一项攻坚任务。青岛东濒黄海,是山东省经济中心,下辖七个市辖区,且每区的农村发展各有特色,并均取得了可观的成绩。大学生对三农问题的了解甚少,通过对新农村的调研,增强学生们对三农问题的认识,加深对新农村发展方向与进程的了解,获得农村生活新体验,并从中吸取与积累社会经验,促进综合素质与思想境界的提高。因受疫情的影响,本次“三下乡——调查研究青岛市新农村建设情况”社会实践活动以线上为主,通过活动前的线上讨论,确定了小组各成员的分工并且制定了详细的活动计划,秉持着少聚集、重防护的原则,决定采取线上调查的方式,来探寻当今青岛市新农村建设情况。

新农村建设调研团

指导教师:王国栋

成员及调研地点:

孙萌   调研地点:黄岛区宝山镇

张子茵  调研地点:崂山区北宅街道

郝晓   调研地点:即墨区灵山镇

刘格   调研地点:平度市仁兆镇

黄嘉程  调研地点:莱西市南墅镇黄家屯村

郝明超  调研地点:城阳区青峰社区

2020年7月1日,第一天

今天,我们开始分区域调研,首先我们根据自己确定的调研地点,通过查找相关资料对相关乡镇在新农村建设方面的努力进行了解,然后我们将收集到的资料进行了汇总,并且根据所调研乡镇的实际情况写了心得体会,在小组内进行了交流分享,为后期的调研活动顺利进行奠定了基础。

2020年7月2日,第二天

上午,我们开始了网上问卷调查工作。小组成员们将问卷链接发布至QQ空间、朋友圈、自己调研地区的微信群等,使青岛市部分地区村民们进行问卷填写,便于了解村民们在新农村建设过程中的经济状况、新农村建设对村民们生活条件的影响,以及村民对青岛市新农村建设的建议。同时在朋友圈推送新农村调研团“就北宅街道谈崂山区新农村建设”的文章,让更多的人看到崂山区新农村建设的成果。

2020年7月3日,第三天

清晨,我们在朋友圈推送了“红色旅游助推新农村建设”的文章,向人们分享了城阳区新农村建设的成功经验。随后我们查看了昨天调查问卷的调查结果,进行了讨论分析,最后总结出了问卷调查报告,做成了推送和视频,向人们展示了新农村建设的成果及不足。下午我们分别搜集了调研地区新农村建设前后的图片、视频等,汇总后制作了视频。傍晚我们开始了心得体会的书写,对一天的所见所思所想进行了记录。这一天我们进行了大量的资料获取、汇总、分析,这是我们本次调研活动的关键一步。

2020年7月4日,第四天

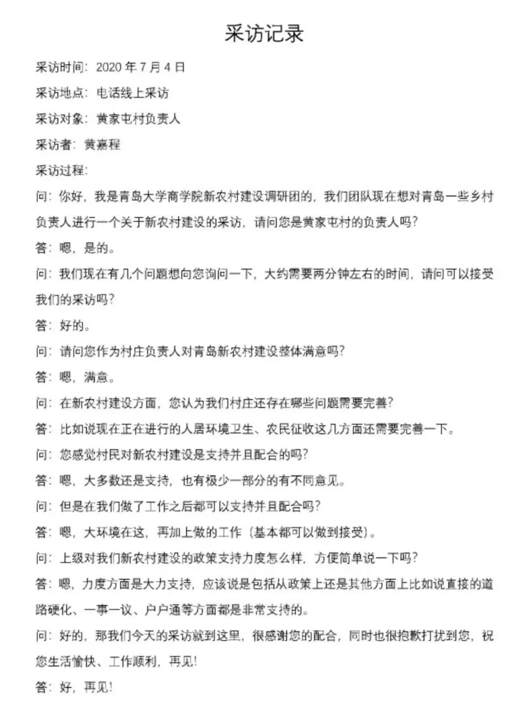
利用中午休息时间,成员们讨论了有关线上采访部分乡村负责人的问题,主要采访莱西市黄家屯村负责人、平度市东王戈庄村负责人、即墨区韩流庄村负责人。三位负责人就对青岛新农村建设的整体满意度、不满之处、村庄还存在哪些需要完善的地方、村民及上级政府对新农村建设是否支持并配合这几方面做出回答,使我们获取了更多关于村官眼中不一样的新农村建设,为本次调研活动的提供了宝贵的信息。

2020年7月5日,第五天

我们首先将前一天的采访成果融合进了视频中,并且继续制作推送,向更多人展示了青岛新农村建设的相关情况。接下来我们开展了垃圾分类线上宣讲活动,积极邀请广大村民学习垃圾分类相关知识,为美丽乡村建设贡献了我们的力量。通过我们线上的积极号召以及广大村民的积极参与学习,村民们的环保意识得到了普遍的改善提高,我们希望在村民们养成垃圾分类这一习惯之后,农村环境卫生问题能得到改善,以此助力青岛新农村建设。

2020年7月6日,第六天

我们将这几天的活动进行总结,明白了新农村建设对我国发展的重要意义,也发现了建设过程中存在的一些不足。非常感谢乡村负责人以及广大村民的配合与支持。至此,为期六日的新农村建设调研活动圆满结束。相信在不久的将来,青岛的新农村建设会越来越好,也相信我国农村一定会减小与城市之间的差距,走出一条具有中国特色的农村发展之路。


今年会官方网站 地址:青岛市宁夏路308号 邮编:266071

 电话:0532-85953587   邮箱:qdsxy@qdu.edu.cn

  COPYRIGHT 今年会·(中国区)官方网站